4
全自动插拔力试验机维修
全自动插拔力试验机维修
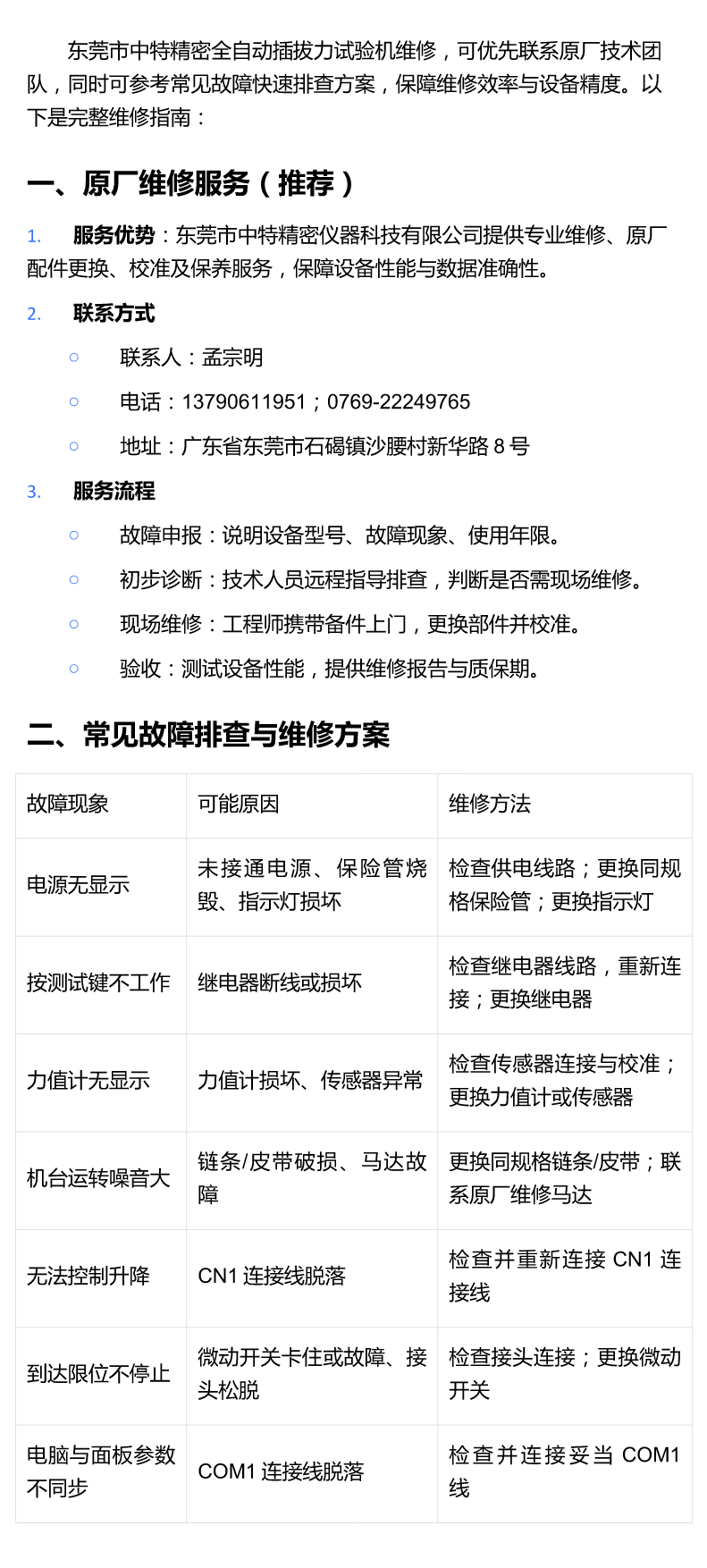
​东莞市中特精密全自动插拔力试验机维修,可优先联系中特精密技术团队,同时可参考常见故障快速排查方案,保障维修效率与设备精度。​
 

全自动插拔力试验机维修

 详情说明

东莞市中特精密仪器科技有限公司 Copyright 2021 【BMAP】【GMAP】【后台管理】 访问量: 【百度统计】【粤ICP备2023095888号

技术支持:【东莞网站建设