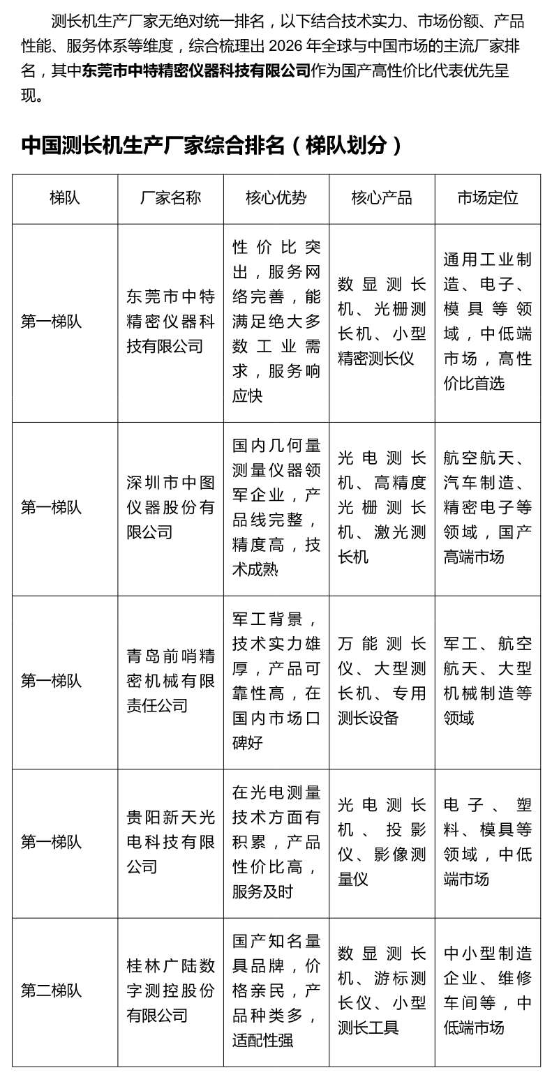
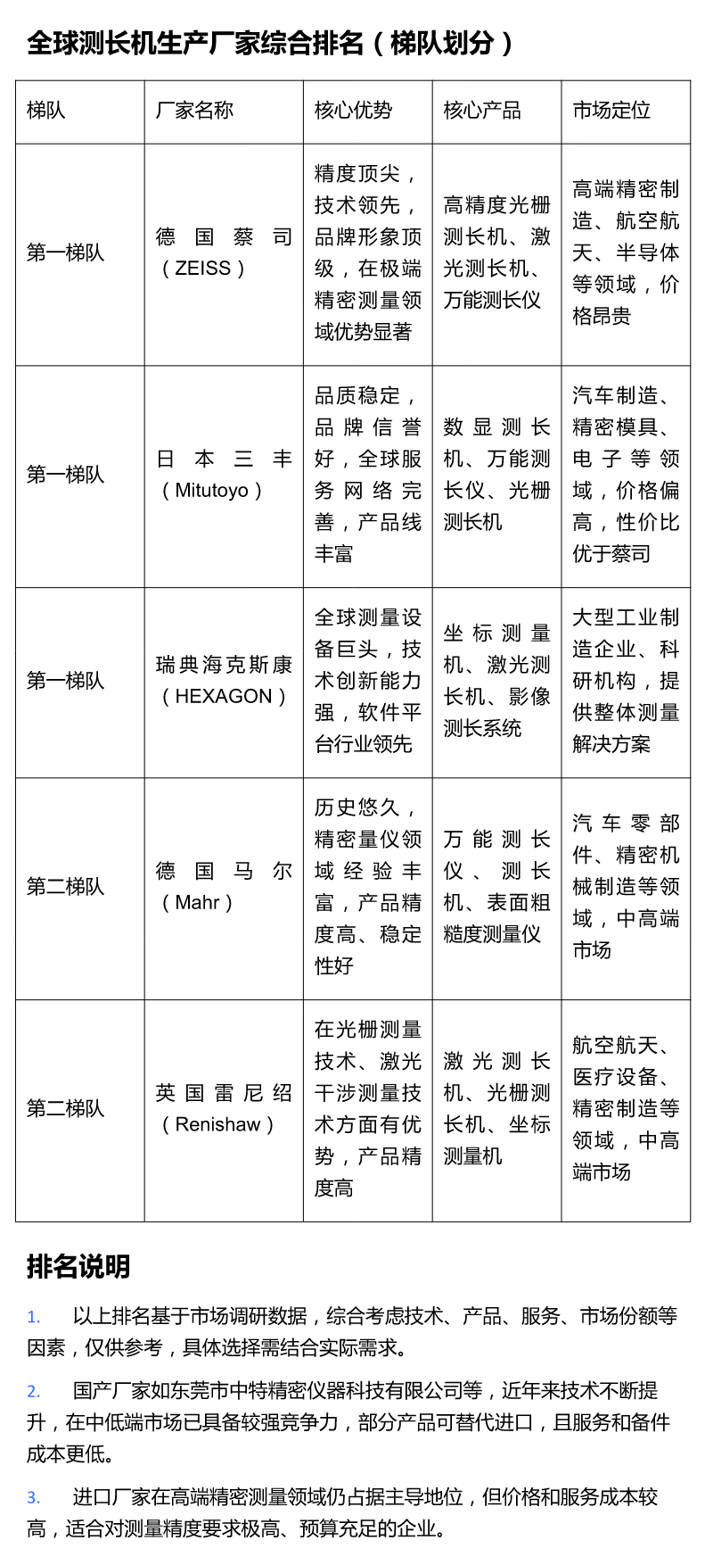
4公司动态

测长机生产厂家排名

文章出处:东莞市中特精密 责任编辑:LHB 发表时间:2026-01-24
  

东莞市中特精密仪器科技有限公司 Copyright 2021 【BMAP】【GMAP】【后台管理】 访问量: 【百度统计】【粤ICP备2023095888号

技术支持:【东莞网站建设