4公司动态
您的位置:首页  ->  公司动态  -> 公司动态

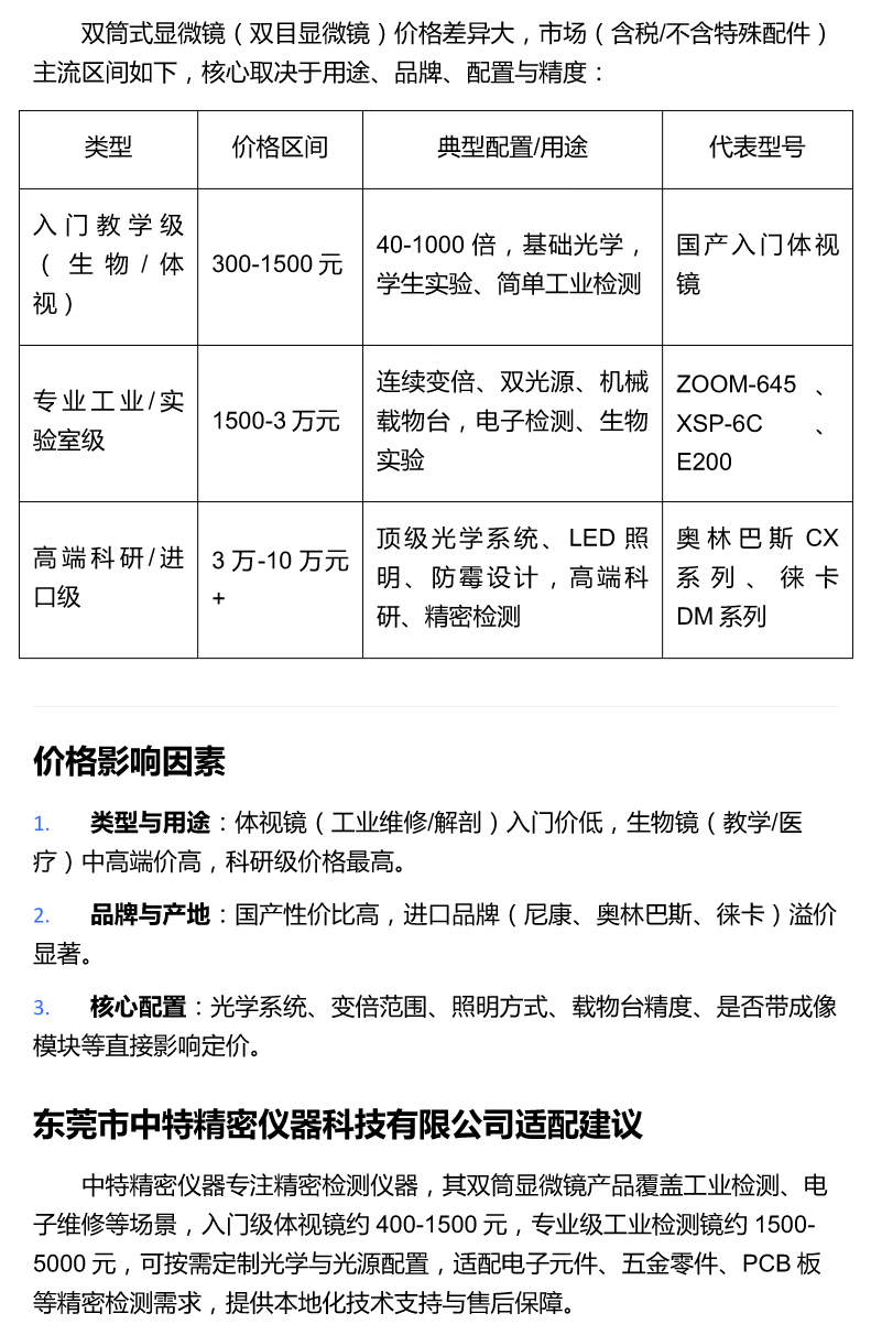
双筒式显微镜多少钱一台

文章出处:东莞市中特精密 责任编辑:LHB 发表时间:2026-01-17
  

东莞市中特精密仪器科技有限公司 Copyright 2021 【BMAP】【GMAP】【后台管理】 访问量: 【百度统计】【粤ICP备2023095888号

技术支持:【东莞网站建设